The Abstract and the Argument

Abstracts, Argument, Theory

Bogdan G. Popescu

John Cabot University

Table of Contents

  1. Crafting Effective Abstracts
  2. Breaking Down Abstract Components
  3. Understanding Arguments
  4. Building Theoretical Frameworks
  5. Visualizing Causal Logic with DAGs

Abstract

The abstract is a short summary of the article and a roadmap guiding the reader.

It gives readers a preview of what’s to come.

It also showcases the unique contribution.

A strong abstract helps readers decide whether to read the full article, and often determines its reach and influence.

Abstract

Timing

Writing the abstract is an iterative process:

  • you should start with an abstract (provides a sense of vague direction)
  • you should rewrite the abstract as you write/progress the research

The three selected articles should serve as good examples.

It is usually one paragraph (100-250 words).

Abstract

Structure

The basic structure entails:

  • broad statement about the topic
  • move towards your specific research question
  • method
  • finding/results
  • discussion of the wider implication(s) of your finding

Abstract

Tense and Voice

  • Use the present tense for general claims or theoretical arguments.
  • Use the past tense for methods or findings from your research.
  • Use clear and concise language; avoid jargon unless necessary.

Abstract

Example

Here is the example from Murray, 2014:

Note

Gender quotas traditionally focus on the underrepresentation of women. Conceiving of quotas in this way perpetuates the status of men as the norm and women as the “other.” Women are subject to heavy scrutiny of their qualifications and competence, whereas men’s credentials go unchallenged. This article calls for a normative shift in the problem of overrepresentation, arguing that the quality of representation is negatively affected by having too large a group drawn from too narrow a talent pool. Curbing overrepresentation through ceiling quotas for men offers three core benefits. First, it promotes meritocracy by ensuring the proper scrutiny of politicians of both sexes. Second, it provides an impetus for improving the criteria used to select and evaluate politicians. Third, neutralizing the overly masculinized environment within parliaments might facilitate better substantive and symbolic representation of both men and women. All citizens would benefit from these measures to increase the quality of representation.

Abstract

Identify the Main Elements

Note

Gender quotas traditionally focus on the underrepresentation of women. Conceiving of quotas in this way perpetuates the status of men as the norm and women as the “other.” Women are subject to heavy scrutiny of their qualifications and competence, whereas men’s credentials go unchallenged. This article calls for a normative shift in the problem of overrepresentation, arguing that the quality of representation is negatively affected by having too large a group drawn from too narrow a talent pool. Curbing overrepresentation through ceiling quotas for men offers three core benefits. First, it promotes meritocracy by ensuring the proper scrutiny of politicians of both sexes. Second, it provides an impetus for improving the criteria used to select and evaluate politicians. Third, neutralizing the overly masculinized environment within parliaments might facilitate better substantive and symbolic representation of both men and women. All citizens would benefit from these measures to increase the quality of representation.

Broad statement: your thesis

“Gender quotas traditionally focus on the underrepresentation of women. Conceiving of quotas in this way perpetuates the status of men as the norm and women as the “other.”

This opening frames the broader critique: the traditional framing of gender quotas reinforces gender hierarchy.

Abstract

Identify the Main Elements

Note

Gender quotas traditionally focus on the underrepresentation of women. Conceiving of quotas in this way perpetuates the status of men as the norm and women as the “other.” Women are subject to heavy scrutiny of their qualifications and competence, whereas men’s credentials go unchallenged. This article calls for a normative shift in the problem of overrepresentation, arguing that the quality of representation is negatively affected by having too large a group drawn from too narrow a talent pool. Curbing overrepresentation through ceiling quotas for men offers three core benefits. First, it promotes meritocracy by ensuring the proper scrutiny of politicians of both sexes. Second, it provides an impetus for improving the criteria used to select and evaluate politicians. Third, neutralizing the overly masculinized environment within parliaments might facilitate better substantive and symbolic representation of both men and women. All citizens would benefit from these measures to increase the quality of representation.

Move towards your specific topic

“This article calls for a normative shift in the problem of overrepresentation, arguing that the quality of representation is negatively affected by having too large a group drawn from too narrow a talent pool.”

This introduces the specific intervention: focusing on male overrepresentation rather than just female underrepresentation.

Abstract

Identify the Main Elements

Note

Gender quotas traditionally focus on the underrepresentation of women. Conceiving of quotas in this way perpetuates the status of men as the norm and women as the “other.” Women are subject to heavy scrutiny of their qualifications and competence, whereas men’s credentials go unchallenged. This article calls for a normative shift in the problem of overrepresentation, arguing that the quality of representation is negatively affected by having too large a group drawn from too narrow a talent pool. Curbing overrepresentation through ceiling quotas for men offers three core benefits. First, it promotes meritocracy by ensuring the proper scrutiny of politicians of both sexes. Second, it provides an impetus for improving the criteria used to select and evaluate politicians. Third, neutralizing the overly masculinized environment within parliaments might facilitate better substantive and symbolic representation of both men and women. All citizens would benefit from these measures to increase the quality of representation.

Method

Not explicitly stated in the abstract.

Abstract

Identify the Main Elements

Note

Gender quotas traditionally focus on the underrepresentation of women. Conceiving of quotas in this way perpetuates the status of men as the norm and women as the “other.” Women are subject to heavy scrutiny of their qualifications and competence, whereas men’s credentials go unchallenged. This article calls for a normative shift in the problem of overrepresentation, arguing that the quality of representation is negatively affected by having too large a group drawn from too narrow a talent pool. Curbing overrepresentation through ceiling quotas for men offers three core benefits. First, it promotes meritocracy by ensuring the proper scrutiny of politicians of both sexes. Second, it provides an impetus for improving the criteria used to select and evaluate politicians. Third, neutralizing the overly masculinized environment within parliaments might facilitate better substantive and symbolic representation of both men and women. All citizens would benefit from these measures to increase the quality of representation.

Finding/results

“Curbing overrepresentation through ceiling quotas for men offers three core benefits. First, it promotes meritocracy […] Second, it provides an impetus for improving the criteria […] Third, neutralizing the overly masculinized environment […]”

These are the core normative or conceptual “results” of the argument.

Abstract

Identify the Main Elements

Note

Gender quotas traditionally focus on the underrepresentation of women. Conceiving of quotas in this way perpetuates the status of men as the norm and women as the “other.” Women are subject to heavy scrutiny of their qualifications and competence, whereas men’s credentials go unchallenged. This article calls for a normative shift in the problem of overrepresentation, arguing that the quality of representation is negatively affected by having too large a group drawn from too narrow a talent pool. Curbing overrepresentation through ceiling quotas for men offers three core benefits. First, it promotes meritocracy by ensuring the proper scrutiny of politicians of both sexes. Second, it provides an impetus for improving the criteria used to select and evaluate politicians. Third, neutralizing the overly masculinized environment within parliaments might facilitate better substantive and symbolic representation of both men and women. All citizens would benefit from these measures to increase the quality of representation.

Discussion of the wider implication(s) of your finding

“All citizens would benefit from these measures to increase the quality of representation.”

This generalizes the argument, emphasizing an important take-away: the democratic and societal benefits for everyone—not just women. It also places the argument in a broader context and emphasizes why the research matters.

Abstract

Homework 1

Spend 10 minutes with the 3 articles and identify:

  • broad statement: your thesis
  • move towards your specific topic
  • method
  • finding/results
  • discussion of the wider implication(s) of your finding

Abstract

Homework 2

Produce an abstract of 300 words following the formula discussed.

Conclusion

Abstract Checklist

  • States the broad topic and scholarly context
  • Clearly articulates your research question or puzzle
  • Mentions the method or approach used
  • Highlights the main findings
  • Shows the wider importance or implications
  • Uses clear and concise academic prose
  • Stays within 250–300 words (unless otherwise instructed)

The Argument and Theory

Introduction

Most good articles include both a clear argument and a theoretical framework.

The argument - the central claim of your paper: your answer to the research question.

  • Example: “Negative political ads decrease voter turnout among young people.”

The theory - a framework that explains why your argument should be true, often drawing on prior literature or logic.

As you write, you’ll revise both the argument and the theory in response to new insights or evidence — the process is iterative.

Argument

What is an Argument

An argument is your paper’s core claim about the world. It is:

  • Specific
  • Contestable
  • Answering your research question

It does not require elaborate theoretical development — it is your position.

Examples:

  • “Clientelistic parties decrease policy responsiveness.”
  • “Colonial legacy shapes present-day bureaucratic quality.”

Theory

What Is a Theory?

A theory is a framework for explanation.

It proposes why your argument should be true, usually by identifying key variables and their relationships.

It also proposes mechanisms — explain how the IV affects the DV.

Good theories are:

  • Parsimonious — they explain a lot with a little
  • Generalizable — they apply across contexts
  • Causal — they link causes to effects

Caveat: This reflects a causal-inference model of theory-building — alternative approaches exist in interpretive and critical traditions

How are Theories Generated

Inductive vs. Deductive Theories

Hypotheses can be tested with evidence (starting from obserations) - inductive research

Hypotheses can be statements that guide a process of discovery (starting with theory) - deductive research

Approach Starts From Example
Inductive Observation → Theory “Why are slums thriving despite poor infrastructure?” → Build theory from cases
Deductive Theory → Hypothesis → Test “Voters will prefer parties that maximize benefits.” - Rational choice theory

Inductive vs. Deductive Theories

Show the code
library("ggdag")  # For plotting DAGs
library("dagitty")  # For working with DAG logic
library("ggplot2")

cycle_dag <- dagify(
  tentative_hypothesis ~ observation,
  theory ~ tentative_hypothesis,
  hypothesis ~ theory,
  observation ~ hypothesis,  # completes the cycle
  exposure = "observation",
  outcome = "hypothesis",
  labels = c(
    observation = "Observation",
    tentative_hypothesis = "Tentative\nHypothesis",
    theory = "Theory",
    hypothesis = "Hypothesis"
  ),
  coords = list(
    x = c(
      observation = 1,
      tentative_hypothesis = 2,
      theory = 1,
      hypothesis = 0
    ),
    y = c(
      observation = 2,
      tentative_hypothesis = 1,
      theory = 0,
      hypothesis = 1
    )
  )
)


bigger_dag <-data.frame(tidy_dagitty(cycle_dag, layout = "auto"))
min_lon_dag_x<-min(bigger_dag$x)
max_lon_dag_x<-max(bigger_dag$x)
min_lat_dag_y<-min(bigger_dag$y)
max_lat_dag_y<-max(bigger_dag$y)



error<-0.5
ggplot(data = bigger_dag) +
  geom_dag_point(aes(x = x, y = y, 
                    #shape = shape, 
                    #color = type,
                    #size= size,
                    #alpha=size), 
                #fill = "white", 
                stroke = 2),
                size = 22,
                alpha=0.5) +
  geom_label(data = subset(bigger_dag, !duplicated(bigger_dag$label)),
             aes(x = x, y = y, label = label), fill = alpha(c("white"),0.8))+

  geom_dag_edges_arc(aes(x = x, y = y, xend = xend, yend = yend), curvature = 0.2,
                     arrow = grid::arrow(length = grid::unit(10, "pt"), type = "closed")) +
  annotate("text", x = 1, y = 2.4, label = "INDUCTION\n starts here\n\u2193", fontface = "bold", size = 5) +
  annotate("text", x = 1, y = -0.4, label = "\u2191\n DEDUCTION\n starts here", fontface = "bold", size = 5) +
  coord_sf(xlim = c(min_lon_dag_x-error, max_lon_dag_x+error), ylim = c(min_lat_dag_y-error, max_lat_dag_y+error))+
  theme_void()+
  labs(x = "", y="")+
  theme(legend.position = "none")

Theory

Relevant Questions

A typical Theoretical Framework Addresses:

  1. What variables help explain the outcome?
  1. How are those variables defined (conceptually and operationally)?
  1. What are your hypotheses (testable expectations)?
  1. What is the spatial/temporal domain of the study?
  1. This framework helps organize your reasoning before empirical testing.

Definitions

Conceptual vs. Operational

Conceptual definitions are crucial for theory-building

Operational definitions are essential for empirical testing and data collection.

Conceptual Definition - abstract, theoretical meaning of a concept — what the concept means in principle
Example:
“Democracy is a system of government in which power is vested in the people”.

Operational Definition - how the concept will be measured or observed in practice
Example:
“Democracy is defined as a country scoring above 7 on the Polity IV scale”.

The Role of Literature in Theory Building

Before building a new theory, you should know to engage with prior work.

  • What have other scholars said about this topic?
  • Where do they disagree?
  • What does your paper add or challenge?

Hypotheses

A hypothesis is a testable proposition derived from your theory — a specific expectation about relationships between variables.

Two roles of hypotheses:

  • Confirmatory: test predictions directly
  • Exploratory: guide investigation when theory is underdeveloped

Example:

“As the number of negative ads watched increases, the probability that a person votes decreases.”

Hypotheses

Components

A strong hypothesis includes:

  • Independent Variable (IV) – the cause
  • Dependent Variable (DV) – the outcome
  • (Optional) Intervening Variable – explains how/why IV affects DV

A single theory may generate multiple hypotheses, each testing a different part of the causal framework.

Example:

  • IV: Environmental stress
  • DV: Risk of conflict
  • Intervening: Migration pressure

Hypotheses

Variables and Values

Research Question: What effects do environmental pressures have on conflict?

  • DV: likelihood of conflict

  • Values: high, low

  • IV: environmental stress

  • Values: high, low

DAGs

Directed Acyclic Graphs

DAGs are visual representations of causal theories.

This is how we can visually represent a theory’s assumptions before testing them.

Arrows show proposed causal relationships between variables (e.g., IV → DV). They help you:

  • Spot confounders and reverse causality
  • Identify intervening variables
  • Think through testable implications

Note: Confounders affect both the IV and the DV and must be controlled for to establish causal inference.

DAGs

Directed Acyclic Graphs

Here is a very simple DAG.

Show the code
library("ggdag")  # For plotting DAGs
library("dagitty")  # For working with DAG logic
library("ggplot2")

# --- Define your DAG using dagify() ---
# This is where we specify the variables and their causal relationships.
# Format: outcome ~ cause

simple_dag <- dagify(
  outcome ~ mediator,         # DV is caused by the mediator
  mediator ~ treatment,       # Mediator is caused by the IV (treatment)
  exposure = "treatment",     # Identify the IV
  outcome = "outcome",        # Identify the DV
  labels = c(
    treatment = "Treatment\n(IV)",
    mediator = "Mechanism\n(Mediator)",
    outcome = "Outcome\n(DV)"
  ),
  coords = list(
    x = c(treatment = 0, mediator = 1, outcome = 2),
    y = c(treatment = 1, mediator = 1, outcome = 1)
  )
)

# --- Tidy the DAG for plotting ---
dag_df <- as.data.frame(tidy_dagitty(simple_dag, layout = "auto"))

# Set plot limits
min_x <- min(dag_df$x)
max_x <- max(dag_df$x)
min_y <- min(dag_df$y)
max_y <- max(dag_df$y)
error <- 0.2


# --- Create the DAG plot using ggplot2 ---
ggplot(data = dag_df) +
  geom_dag_point(aes(x = x, y = y), size = 30, alpha = 0.5) +  # draw points (nodes)
  geom_label(data = subset(dag_df, !duplicated(label)),        # label each node
             aes(x = x, y = y, label = label),
             fill = alpha("white", 0.8)) +
  geom_dag_edges_arc(aes(x = x, y = y, xend = xend, yend = yend),  # draw edges (arrows)
                     curvature = 0.0,
                     arrow = grid::arrow(length = grid::unit(10, "pt"), type = "closed")) +
  coord_sf(xlim = c(min_x - error, max_x + error),
           ylim = c(min_y - error, max_y + error))+
  theme_void()               # remove axes and background

DAGs

Directed Acyclic Graphs

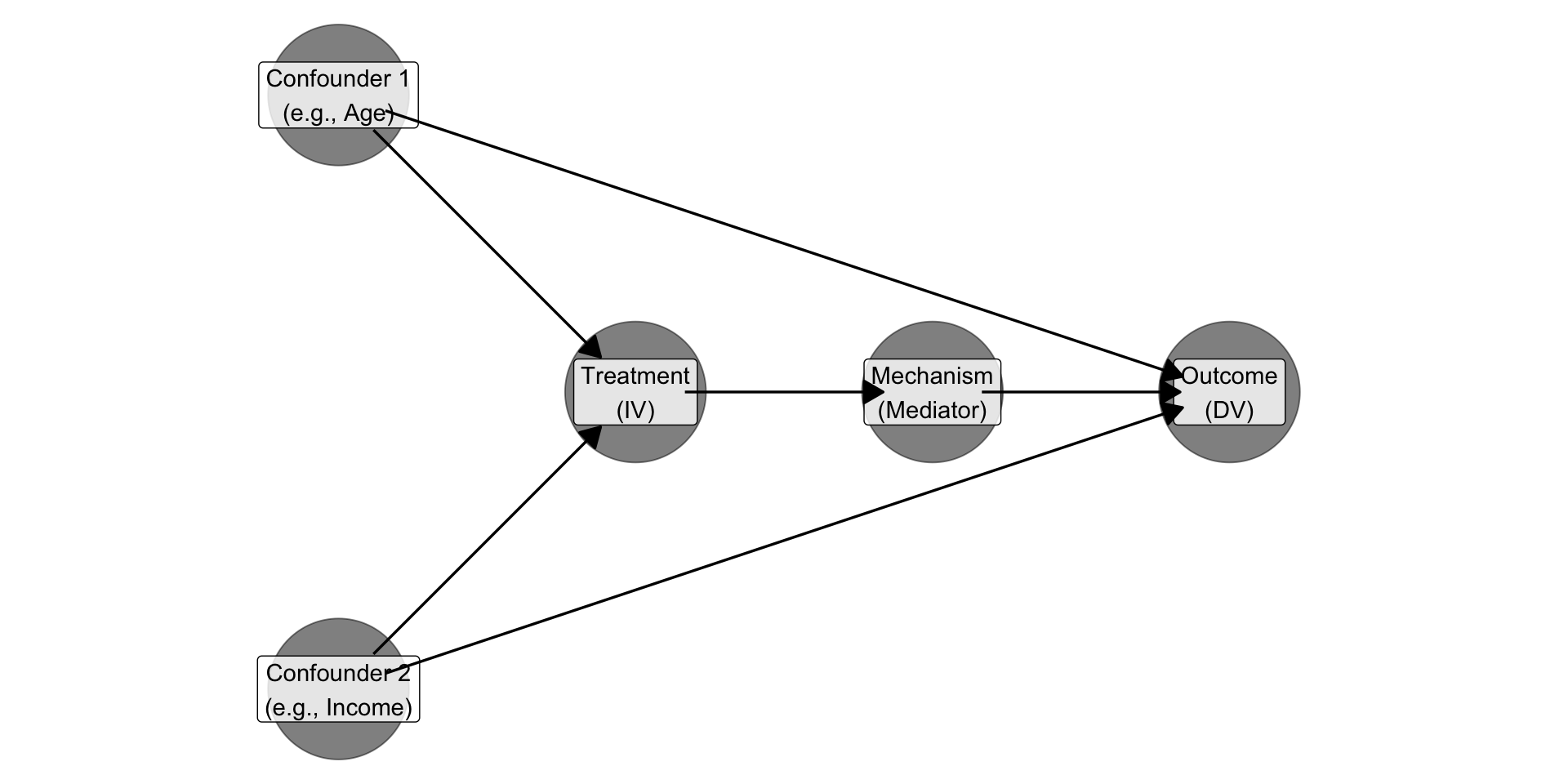
Here is a more complex DAG.

Show the code
library("ggdag")  # For plotting DAGs
library("dagitty")  # For working with DAG logic
library("ggplot2")

# --- Define your DAG using dagify() ---
# This is where we specify the variables and their causal relationships.
# Format: outcome ~ cause

teaching_dag <- dagify(
  outcome ~ mechanism + confounder1 + confounder2,
  mechanism ~ treatment,
  treatment ~ confounder1 + confounder2,
  exposure = "treatment",
  outcome = "outcome",
  labels = c(
    treatment = "Treatment\n(IV)",
    mechanism = "Mechanism\n(Mediator)",
    outcome = "Outcome\n(DV)",
    confounder1 = "Confounder 1\n(e.g., Age)",
    confounder2 = "Confounder 2\n(e.g., Income)"
  ),
  coords = list(
    x = c(
      confounder1 = 1,
      treatment = 2,
      confounder2 = 1,
      mechanism = 3,
      outcome = 4
    ),
    y = c(
      confounder1 = 2,
      treatment = 1,
      confounder2 = 0,
      mechanism = 1,
      outcome = 1
    )
  )
)

# --- Tidy the DAG for plotting ---
dag_df <- as.data.frame(tidy_dagitty(teaching_dag, layout = "auto"))

# Set plot limits
min_x <- min(dag_df$x)
max_x <- max(dag_df$x)
min_y <- min(dag_df$y)
max_y <- max(dag_df$y)
error <- 0.2


# --- Create the DAG plot using ggplot2 ---
ggplot(data = dag_df) +
  geom_dag_point(aes(x = x, y = y), size = 30, alpha = 0.5) +  # draw points (nodes)
  geom_label(data = subset(dag_df, !duplicated(label)),        # label each node
             aes(x = x, y = y, label = label),
             fill = alpha("white", 0.8)) +
  geom_dag_edges_arc(aes(x = x, y = y, xend = xend, yend = yend),  # draw edges (arrows)
                     curvature = 0.0,
                     arrow = grid::arrow(length = grid::unit(10, "pt"), type = "closed")) +
  coord_sf(xlim = c(min_x - error, max_x + error),
           ylim = c(min_y - error, max_y + error))+
  theme_void()               # remove axes and background

Theory

Scope Conditions

Every theory has limits — it applies in some places, times, or contexts, but not all.

Scope conditions clarify where your theory is expected to hold. They help make your claims more precise and credible.

Good theories say:

  • When does this apply?
  • To whom or what does it apply?
  • Under what conditions won’t it work?

Recap

Argument vs. Theory

Feature Argument Theory
What is it? Your main claim or answer to the RQ Framework that explains why your argument holds
Level Specific to your paper Generalizable across cases
Based on Evidence, logic, or prior findings Prior literature and causal reasoning
Example “Colonial rule reduces trust in government today.” “Institutions shape attitudes through path dependence.”

Argument and Theory

Homework 3

Take one of your model articles and spend the following 20 minutes answering the following questions

  1. What is the author’s argument?
  2. What is the author’s theory?
  3. What are the author’s main hypothesis(es) (IV → DV)
  4. Can you create a DAG based on the author’s argument?
  5. Are there scope conditions? If yes, what are they?

Argument and Theory

Homework 3 Example: Murray, 2014

  1. What is the author’s argument?

Quotas should be reframed as ceilings on men’s representation in politics to improve the quality of democratic representation for everyone.

This is:

  • Specific to this paper: it proposes a novel framing of gender quotas.
  • Contestable: it challenges dominant norms around meritocracy and representation.
  • Based on evidence and reasoning: including critiques of existing quota discourse

Argument and Theory

Homework 3 Example: Murray, 2014

  1. What is the author’s theory?

Overrepresentation of any dominant group (e.g., men) leads to suboptimal political representation because it draws from a narrow, elite talent pool. Limiting overrepresentation expands competition and talent access, thereby enhancing representation quality and legitimacy.

This is:

  • Generalizable beyond the specific case of gender (e.g., to class, race).
  • Based on prior literature: in democratic theory, meritocracy, and representation (e.g., Pitkin, Phillips, Dovi).
  • Causal: male overrepresentation → constrained competition → weaker overall representation.

Argument and Theory

Homework 3 Example: Murray, 2014

  1. What are the author’s main hypothesis(es) (IV → DV)

H1: As male overrepresentation increases, the overall quality of democratic representation decreases.
H2: Introducing quotas for men increases the meritocratic nature of candidate selection.
H3: Reducing male dominance in legislatures improves the substantive and symbolic representation of both genders.

Argument and Theory

Homework 3 Example: Murray, 2014

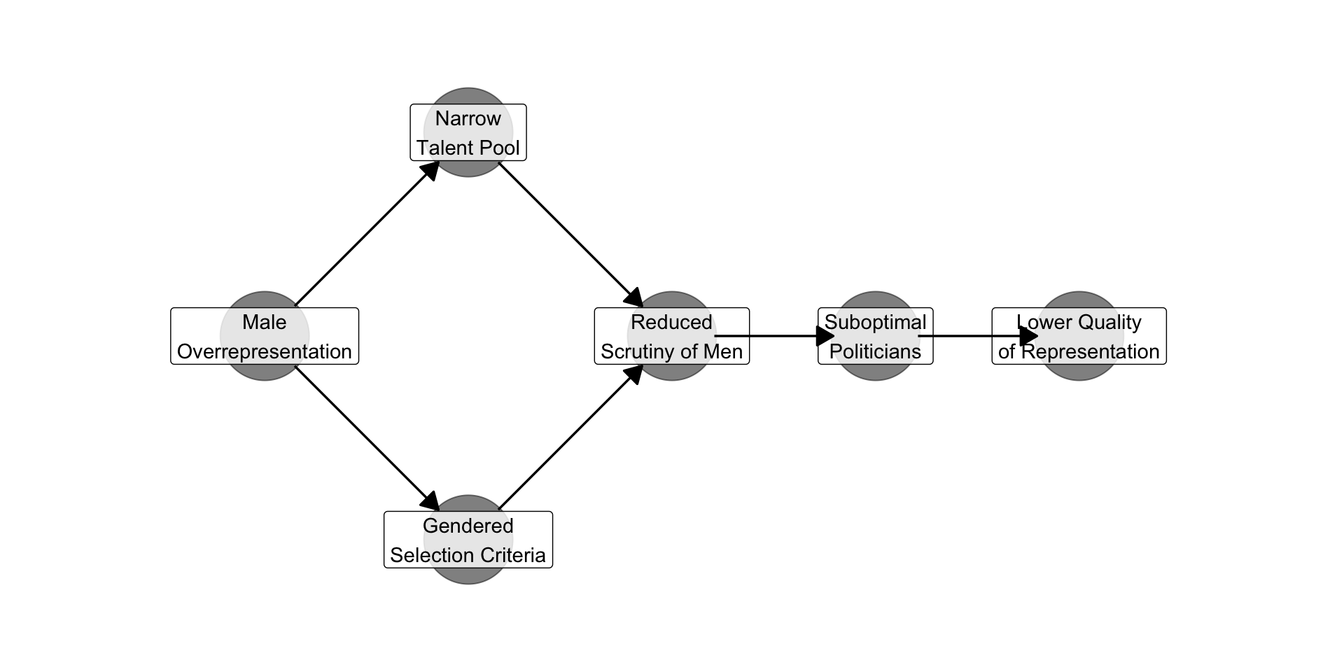
  1. Can you create a DAG based on the author’s argument?
Show the code
library("ggdag")  # For plotting DAGs
library("dagitty")  # For working with DAG logic
library("ggplot2")

library(ggdag)
library(dagitty)
library(ggplot2)

quotas_dag <- dagify(
  narrow_talent_pool ~ male_overrep,
  biased_selection_criteria ~ male_overrep,
  reduced_scrutiny ~ narrow_talent_pool + biased_selection_criteria,
  suboptimal_politicians ~ reduced_scrutiny,
  low_quality_representation ~ suboptimal_politicians,
  exposure = "male_overrep",
  outcome = "low_quality_representation",
  labels = c(
    male_overrep = "Male\nOverrepresentation",
    narrow_talent_pool = "Narrow\nTalent Pool",
    biased_selection_criteria = "Gendered\nSelection Criteria",
    reduced_scrutiny = "Reduced\nScrutiny of Men",
    suboptimal_politicians = "Suboptimal\nPoliticians",
    low_quality_representation = "Lower Quality\nof Representation"
  ),
  coords = list(
    x = c(
      male_overrep = 0,
      narrow_talent_pool = 1,
      biased_selection_criteria = 1,
      reduced_scrutiny = 2,
      suboptimal_politicians = 3,
      low_quality_representation = 4
    ),
    y = c(
      male_overrep = 1,
      narrow_talent_pool = 2,
      biased_selection_criteria = 0,
      reduced_scrutiny = 1,
      suboptimal_politicians = 1,
      low_quality_representation = 1
    )
  )
)

# Coerce to data.frame to avoid plotting errors
dag_data <- as.data.frame(tidy_dagitty(quotas_dag, layout = "auto"))

# Set plot limits
min_x <- min(dag_data$x)
max_x <- max(dag_data$x)
min_y <- min(dag_data$y)
max_y <- max(dag_data$y)
error <- 0.5

# Plot
ggplot(data = dag_data) +
  geom_dag_point(aes(x = x, y = y), size = 22, alpha = 0.5) +
  geom_label(data = subset(dag_data, !duplicated(label)),
             aes(x = x, y = y, label = label),
             fill = alpha("white", 0.8)) +
  geom_dag_edges_arc(aes(x = x, y = y, xend = xend, yend = yend),
                     curvature = 0.0,
                     arrow = grid::arrow(length = grid::unit(10, "pt"), type = "closed")) +
  coord_sf(xlim = c(min_x - error, max_x + error),
           ylim = c(min_y - error, max_y + error)) +
  theme_void() +
  labs(x = "", y = "") +
  theme(legend.position = "none")

Argument and Theory

Homework 3 Example: Murray, 2014

  1. Are there scope conditions? If yes, what are they?

Yes, Rainbow Murray’s article “Quotas for Men” includes scope conditions, although they are not explicitly labeled as such.

  • It references Western democracies, particularly those with party-based recruitment systems
  • The theory is scoped to contexts where men, especially elite majority men, are overrepresented in legislatures and candidate pools.
  • It assumes political parties can and will modify recruitment practices in response to norms or regulation.

Argument and Theory

Homework 4

Write down:

  • Your argument
  • Your main hypothesis (IV → DV)
  • A possible mechanism or intervening variable
  • Sketch a DAG of your theory

Note: This does not have to be the final version. You will revise this multiple times as you write the article

Conclusion

  • A strong abstract is your article’s front door — it must be clear, concise, and compelling.
  • An argument answers your research question: it is specific, contestable, and central to your paper.
  • A theory explains why your argument holds — it identifies mechanisms, builds on existing literature, and guides hypothesis development.
  • Use DAGs and clearly defined variables to visualize and test your theory.
  • Always clarify scope conditions — they define the boundaries of your claims.

Remember: The abstract hooks the reader. The argument gives them a reason to stay. The theory shows them why your claims matter.